Estructura de la gestión
Esquema de ejecución
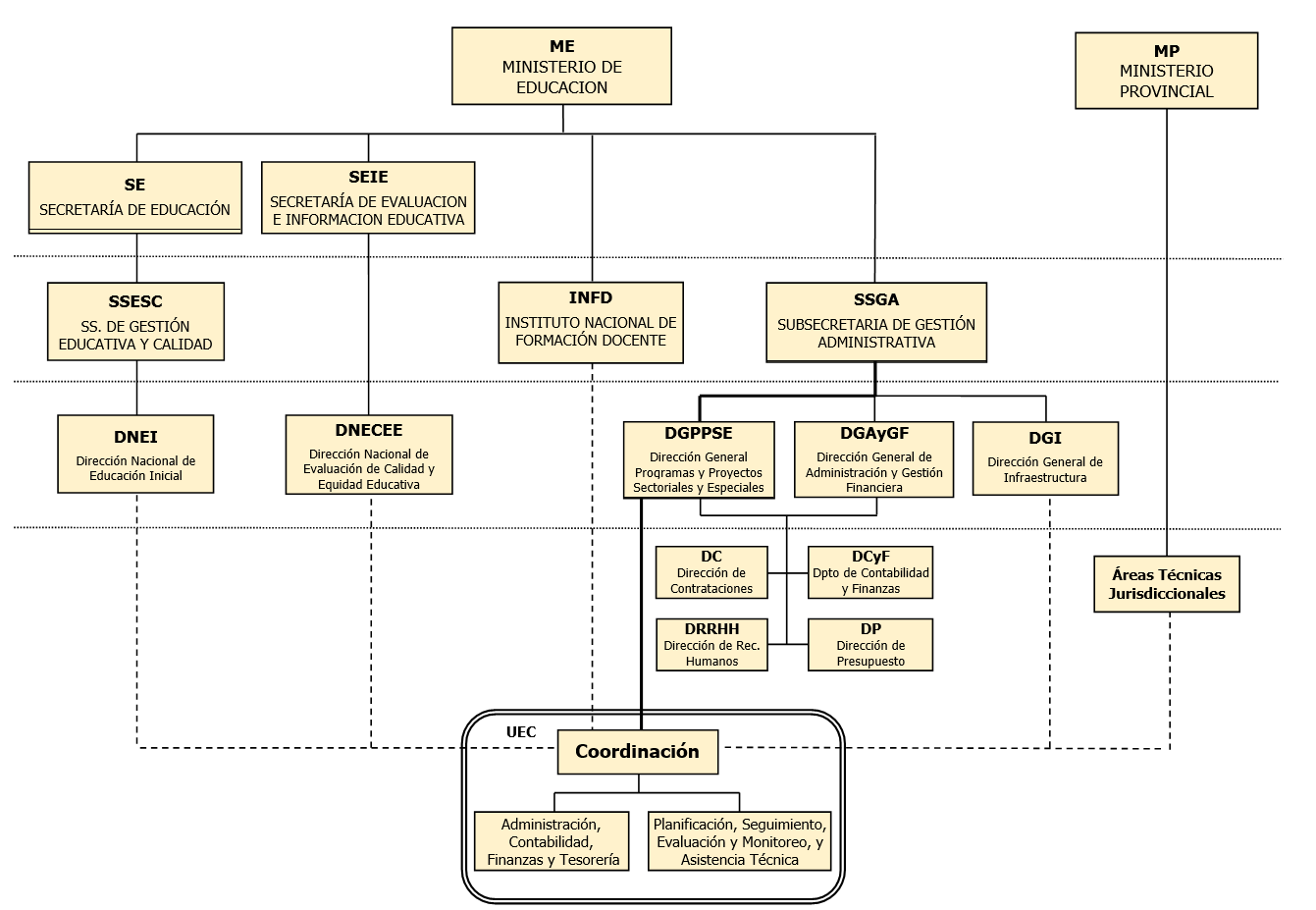
El ME como responsable del Programa actuará a través de la Secretaría de Educación (SE)para la definición y aprobación de los lineamientos estratégicos y pedagógicos, y de la Subsecretaría de Gestión Administrativa (SSGA) para los aspectos de ejecución operativa y financiera, quien canalizará su implementación a través de la Dirección General Programas y Proyectos Sectoriales y Especiales (DGPPSE).
La DGPPSE del ME cuenta con una Unidad Ejecutora Central (UEC) responsable de la ejecución del Programa, que, junto con la SSGA, a través de la Dirección General de Infraestructura (DGI), posibilitarán la ejecución del Subcomponente 2.1. La SE es la encargada de definir los lineamientos estratégicos pedagógicos que posibilitan la ejecución del Subcomponente2.2; y la Secretaría de Evaluación e Información Educativa (SEIE), la encargada de las acciones del Subcomponente 2.3.
Las acciones de cada Subcomponente y las Áreas Técnicas del ME que definen los lineamientos de la ejecución de las mismas, se indican en el cuadro a continuación.
Áreas Técnicas Intervinientes

Esquema organizacional
La estructura organizativa del ministerio que está directamente involucrada en el Programa estará representada por el siguiente diagrama:
