Presidencia de la Nación

JEFATURA DE GABINETE DE MINISTROS


MINISTERIO DE CIENCIA, TECNOLOGIA E INNOVACION PRODUCTIVA

Decisión Administrativa 85/2008

Apruébase la estructura organizativa de primer y segundo nivel operativo del citado Ministerio.

Bs. As., 10/9/2008

VISTO la Ley Nº 26.338, el Decreto Nº 357 del 21 de febrero de 2002, sus complementarios y modificatorios, y

CONSIDERANDO:

Que por la Ley citada en el VISTO, se sustituyen el artículo 1º y el Título V de la Ley de Ministerios Nº 22.520 (texto ordenado por Decreto Nº 438/92) y sus modificatorias, determinando los Ministerios que asistirán al PODER EJECUTIVO NACIONAL, creándose el MINISTERIO DE CIENCIA, TECNOLOGIA E INNOVACION PRODUCTIVA.

Que, mediante el Decreto Nº 357 de fecha 21 de febrero de 2002, complementarios y modificatorios, se aprobó el organigrama de aplicación de la Administración Pública centralizada hasta nivel de Subsecretaría, estableciéndose sus objetivos.

Que el Decreto Nº 21 de fecha 10 de diciembre de 2007, modificatorio del Decreto Nº 357/02 dispone a través de su artículo 6º que las áreas afectadas deberán elevar, en un plazo de SESENTA (60) días el proyecto de estructura organizativa para su aprobación.

Que a efectos de cumplimentar dicha normativa y lograr la operatividad del MINISTERIO DE CIENCIA, TECNOLOGIA E INNOVACION PRODUCTIVA, se hace necesario aprobar su organización de primer y segundo nivel operativo.

Que este nuevo ordenamiento se basa en criterios de racionalidad y eficiencia que posibiliten una rápida respuesta a las demandas de la sociedad, dando lugar a una estructura dinámica y adaptable a los cambios permanentes.

Que, asimismo, el Decreto Nº 21/07 faculta en su artículo 7º a la JEFATURA DE GABINETE DE MINISTROS a aprobar las estructuras organizativas correspondientes a las unidades de primer nivel operativo de su jurisdicción, de los ministerios y organismos descentralizados que les dependen.

Que careciendo el MINISTERIO DE CIENCIA, TECNOLOGIA E INNOVACION PRODUCTIVA de servicio jurídico propio, ha tomado intervención la DIRECCION GENERAL DE ASUNTOS JURIDICOS del MINISTERIO DE EDUCACION, conforme lo dispuesto por la Resolución de la PROCURACION DEL TESORO DE LA NACION Nº 037 de fecha 16 de abril de 2008.

Que han tomado la intervención que les compete la SECRETARIA LEGAL Y TECNICA DE LA PRESIDENCIA DE LA NACION y la SECRETARIA DE LA GESTION PUBLICA de la JEFATURA DE GABINETE DE MINISTROS.

Que la presente medida se dicta en ejercicio de las facultades conferidas por el artículo 100, inciso 1. de la CONSTITUCION NACIONAL, el artículo 16, inciso 12. de la Ley de Ministerios Nº 22.520 (texto ordenado por Decreto Nº 438/92) y sus modificatorias, y el artículo 7º del Decreto Nº 21/07.

Por ello,

EL JEFE DE GABINETE DE MINISTROS

DECIDE:

Artículo 1º — Apruébase la estructura organizativa de primer y segundo nivel operativo del MINISTERIO DE CIENCIA, TECNOLOGIA E INNOVACION PRODUCTIVA, de acuerdo a los Organigramas, Responsabilidad Primaria y Acciones, los que como Anexos la, lb, lc, Id, le y II, forman parte integrante de la presente Decisión Administrativa.

Art. 2º — Hasta tanto se aprueben las unidades de nivel inferior a las aprobadas por la presente, conservarán su vigencia las unidades existentes a la fecha, con la asignación de los suplementos que les correspondiere.

Art. 3º — El gasto que demande el cumplimiento de la presente medida será atendido con los créditos asignados a la Jurisdicción 71 - MINISTERIO DE CIENCIA, TECNOLOGIA E INNOVACION PRODUCTIVA.

Art. 4º — Facúltase al titular del MINISTERIO DE CIENCIA, TECNOLOGIA E INNOVACION PRODUCTIVA, previa intervención de la SECRETARIA DE LA GESTION PUBLICA de la JEFATURA DE GABINETE DE MINISTROS, a aprobar el Anexo de dotación, de conformidad con los créditos y cargos que apruebe para dicha Jurisdicción la Ley de Presupuesto de Gastos y Recursos de la Administración Nacional para el Ejercicio 2009.

Art. 5º — Comuníquese, publíquese, dése a la Dirección Nacional del Registro Oficial y archívese. — Sergio T. Massa. — José L. S. Barañao.

ANEXO Ia

ANEXO Ib

ANEXO Ic

ANEXO Id

ANEXO Ie

ANEXO II

MINISTERIO DE CIENCIA, TECNOLOGIA E INNOVACION PRODUCTIVA

UNIDAD DE AUDITORIA INTERNA

RESPONSABILIDAD PRIMARIA

Entender en el sistema de control interno de acuerdo a lo establecido por el artículo 100 de la Ley Nº 24.156 de administración financiera y de los sistemas de control del sector público nacional, prestando un servicio a toda la organización, consistente en realizar los exámenes y evaluaciones de las actividades del organismo, empleando el enfoque de control integral e integrado de manera de asegurar la continua optimización de los niveles de eficiencia, economía y eficacia de la gestión.

ACCIONES

1. Las que determina la Ley Nº 24.156, sus normas reglamentarias y complementarias y las instrucciones de la Sindicatura General de la Nación.

2. Elaborar el Plan General y Planes Anuales de la Unidad.

3. Evaluar el cumplimiento de las políticas, planes y procedimientos determinados por la autoridad superior de la jurisdicción ministerial.

4. Evaluar la aplicación de los controles operativos, contables, presupuestarios, patrimoniales, legales y financieros.

5. Emitir opinión sobre normas y procedimientos, y respecto del sistema de control interno del Ministerio.

6. Producir informes sobre las auditorías realizadas y comunicarlos al Ministro y a la Sindicatura General de la Nación, y efectuar el seguimiento de las recomendaciones y observaciones formuladas en los mismos.

MINISTERIO DE CIENCIA, TECNOLOGIA E INNOVACION PRODUCTIVA

DIRECCION NACIONAL DE RELACIONES INTERNACIONALES

RESPONSABILIDAD PRIMARIA

Atender los asuntos de naturaleza internacional que se relacionen con la ciencia, la tecnología y la innovación productiva, y en especial los vinculados con acciones bilaterales y multilaterales con estados extranjeros, organismos internacionales y demás instituciones de cooperación técnica y de apoyo al desarrollo de los países en coordinación con los organismos competentes en la materia, a fin de lograr los objetivos fijados.

ACCIONES

1. Asistir al Ministro en las acciones inherentes a la cooperación internacional en el campo de la ciencia, tecnología e innovación.

2. Intervenir en la realización de convenios bilaterales con estados extranjeros referidos a las competencias de la Jurisdicción, en el registro de los que se encuentran en vigor y los programas emergentes de su aplicación y en gestión de las comisiones mixtas de aplicación de esos convenios.

3. Asesorar y coordinar el enlace con los organismos del Sistema Nacional de Ciencia, Tecnología e Innovación Productiva, en lo atinente a la cooperación internacional.

4. Atender los temas de competencia de la Jurisdicción, en el proceso de integración de los países del Mercosur.

5. Supervisar el seguimiento de acuerdos internacionales así como la implementación de proyectos en el ámbito del Cyted, Unión Europea y Mercosur.

6. Ejecutar, supervisar y coordinar las acciones de vinculación científico-tecnológica y de gestión de recursos con el exterior, en coordinación con el Ministerio de Relaciones Exteriores, Comercio Internacional y Culto.

7. Diseñar y proponer al Sr. Ministro los instrumentos de vinculación y de gestión de recursos internacionales y su coordinación con los organismos públicos y privados vinculados a la actividad científico-tecnológica.

8. Organizar y establecer el enlace con los organismos del sistema científico-tecnológico a nivel nacional y provincial en lo atinente a las acciones de cooperación internacional.

9. Realizar el seguimiento de los acuerdos internacionales en ciencia y tecnología y la implementación de proyectos conjuntos.

10. Difundir adecuadamente las oportunidades que ofrece la cooperación internacional en el sector científico, tecnológico y de innovación en el ámbito nacional e internacional.

11. Articular la vinculación entre investigadores argentinos residentes en el país y en el extranjero.

MINISTERIO DE CIENCIA, TECNOLOGIA E INNOVACION PRODUCTIVA

SECRETARIA DE PLANEAMIENTO Y POLITICAS EN CIENCIA, TECNOLOGIA E INNOVACION PRODUCTIVA

SUBSECRETARIA DE ESTUDIOS Y PROSPECTIVA

DIRECCION NACIONAL DE ESTUDIOS

RESPONSABILIDAD PRIMARIA

Supervisar, implementar y coordinar estudios y análisis prospectivos que coadyuven a orientar la planificación estratégica del Sist. Nac. de Ciencia, Tecnología e Innovación Productiva.

ACCIONES

1. Encomendar la realización de estudios que promuevan el desarrollo de la ciencia, la tecnología y de la innovación productiva en el país.

2. Realizar estudios e investigaciones acerca del desarrollo de la ciencia, tecnología e innovación productiva y su relación con las demandas y necesidades sectoriales y regionales.

3. Encomendar estudios para la formulación de propuestas de financiamiento al sector.

4. Organizar la realización de análisis prospectivos que orienten la planificación estratégica del Sist. Nac. de Ciencia, Tecnología e Innovación Productiva.

5. Identificar nuevos servicios avanzados informáticos que faciliten el desarrollo de la tecnología y la innovación.

6. Llevar adelante y/o coordinar estudios acerca de problemáticas, tanto a nivel nacional como internacional, que se plantean en torno a cuestiones relacionadas con la propiedad intelectual.

7. Efectuar análisis del sector a través de metodologías de inteligencia y vigilancia tecnológica.

8. Dirigir el Observatorio de Ciencia, Tecnología e Innovación Productiva, procesando la información producida y coordinando su utilización.

9. Generar instrumentos cuantitativos y cualitativos para evaluar la efectividad de las políticas públicas en materia de ciencia, tecnología e innovación productiva y mejorar los mecanismos de toma de decisiones, definiendo prioridades sobre la base de criterios de equidad y eficiencia.

MINISTERIO DE CIENCIA, TECNOLOGIA E INNOVACION PRODUCTIVA

SECRETARIA DE PLANEAMIENTO Y POLITICAS EN CIENCIA, TECNOLOGIA E INNOVACION PRODUCTIVA

SUBSECRETARIA DE ESTUDIOS Y PROSPECTIVA

DIRECCION NACIONAL DE INFORMACION CIENTIFICA

RESPONSABILIDAD PRIMARIA

Relevar, organizar y poner a disposición del Sistema Nacional de Ciencia, Tecnología e Innovación Productiva todos aquellos datos considerados prioritarios para el diseño e implementación de iniciativas orientadas al desarrollo de la Ciencia, Tecnología e Innovación Productiva, en el marco de las políticas dispuestas por el Estado nacional, o para su formulación.

ACCIONES

1. Conformar y mantener actualizados los sistemas de información y estadísticas del Sistema Nacional de Ciencia, Tecnología e Innovación Productiva e instrumentar un registro de las publicaciones, tanto en el país como en el exterior, de los investigadores argentinos.

2. Coordinar el diseño de las demandas del contenido de la base de información sobre proyectos, que permita su conocimiento para la toma de decisiones sobre el financiamiento.

3. Identificar y proponer mecanismos para la articulación de ofertas y demandas de los organismos e instituciones públicas que componen el Sistema Nacional de Ciencia, Tecnología e Innovación y de entidades o empresas privadas.

4. Coordinar la elaboración e implementación de modelos de proyección en materia de ciencia, tecnología e innovación productiva y efectuar el análisis de consistencia de las políticas implementadas.

5. Dirigir el seguimiento sistemático de la coyuntura y publicar indicadores e informes periódicos que permitan evaluar el desempeño de la innovación en el desarrollo económico del país.

6. Coordinar el seguimiento sistemático de la coyuntura local y mundial y publicar indicadores e informes periódicos que permitan evaluar el desempeño de la ciencia, la tecnología y la innovación productiva a nivel nacional, regional y mundial.

MINISTERIO DE CIENCIA, TECNOLOGIA E INNOVACION PRODUCTIVA

SECRETARIA DE PLANEAMIENTO Y POLITICAS EN CIENCIA, TECNOLOGIA E INNOVACION PRODUCTIVA

SUBSECRETARIA DE POLITICAS EN CIENCIA, TECNOLOGIA E INNOVACION PRODUCTIVA

DIRECCION NACIONAL DE DESARROLLO TECNOLOGICO E INNOVACION

RESPONSABILIDAD PRIMARIA

Asistir a la Subsecretaría en el diseño y la elaboración de propuestas y herramientas que favorezcan el desarrollo tecnológico y la innovación a nivel regional y sectorial coordinando y conciliando a través del GACTEC y del COFECYT los intereses del Gobierno Nacional, las Provincias y los diferentes subsectores.

ACCIONES

1. Proponer el diseño de herramientas que beneficien el desarrollo tecnológico y la innovación productiva a nivel regional y sectorial.

2. Fomentar la interacción y la coordinación entre empresas e instituciones, promoviendo el conocimiento, la innovación, las nuevas ideas y el desarrollo del tejido productivo conjuntamente con otras jurisdicciones del Gobierno nacional

3. Entender en la identificación e implementación de acciones de promoción y sensibilización de los sectores productivos en cuanto a la innovación tecnológica y la articulación del Sist. Nac. De Ciencia, Tecnología e Innovación Productiva.

4. Promover la protección a través del registro de los derechos de propiedad intelectual de aquellos resultados de investigaciones y desarrollo generados en el Sistema Nacional de Ciencia, Tecnología e Innovación Productiva.

5. Diseñar metodologías de valoración y comercialización de los derechos de propiedad intelectual generados en el Sistema Nacional de Ciencia, Tecnología e Innovación Productiva.

6. Asistir al Subsecretario en la identificación de áreas de interés y en la elaboración de propuestas para su atención.

MINISTERIO DE CIENCIA, TECNOLOGIA E INNOVACION PRODUCTIVA

SECRETARIA DE PLANEAMIENTO Y POLITICAS EN CIENCIA, TECNOLOGIA E INNOVACION PRODUCTIVA

SUBSECRETARIA DE POLITICAS EN CIENCIA, TECNOLOGIA E INNOVACION PRODUCTIVA

DIRECCION NACIONAL DE POLITICAS Y PLANIFICACION

RESPONSABILIDAD PRIMARIA

Asistir a la Subsecretaría en todo lo referente a la elaboración de políticas y planes nacionales de ciencia, tecnología e innovación y de instrumentos para el desarrollo y fortalecimiento de la capacidad tecnológica y competitiva del sistema productivo de bienes y servicios.

ACCIONES

1. Programar, coordinar y dirigir las tareas tendientes a la identificación de políticas en materia de ciencia, tecnología e innovación productiva así como a la elaboración de proyectos de planes y programas.

2. Realizar las propuestas y coordinar la formulación del Plan Nacional Estratégico Plurianual de Ciencia, Tecnología e Innovación sus prioridades y programas, teniendo en cuenta políticas de desarrollo armónico del país.

3. Asistir a la Subsecretaría en la articulación de las relaciones que se establezcan con otras jurisdicciones del Gobierno Nacional, a los fines de asegurar la coherencia y fortalecimiento de los lineamientos estratégicos de la política en materia de ciencia, tecnología e innovación productiva.

4. Intervenir en la elaboración de proyectos de normas e instrumentos vinculados a la ciencia, tecnología e innovación productiva, haciendo hincapié en los principios generales relativos a bioética, cuidado del ambiente y calidad en la gestión.

5. Proponer políticas y estrategias generales para la mejor administración, registro y resguardo de los derechos emergentes de los diversos desarrollos científicos y tecnológicos por parte de todos aquellos organismos e instituciones que conforman el Sistema Nacional de Ciencia, Tecnología e Innovación Productiva, tendiendo a armonizar las normativas internas sobre la materia.

MINISTERIO DE CIENCIA, TECNOLOGIA E INNOVACION PRODUCTIVA

SECRETARIA DE PLANEAMIENTO Y POLITICAS EN CIENCIA, TECNOLOGIA E INNOVACION PRODUCTIVA

DIRECCION DE PROMOCION Y CULTURA CIENTIFICA

RESPONSABILIDAD PRIMARIA

Implementar los mecanismos de difusión y promoción fijados por la superioridad tendientes a la toma de conciencia y la participación de la sociedad argentina en todo lo atinente al desarrollo de las actividades científicas, tecnológicas e innovativas en la producción.

ACCIONES

1. Fomentar en la sociedad argentina una cultura científico-tecnológica que incremente la valoración de las actividades de ciencia, tecnología e innovación productiva para el desarrollo nacional.

2. Definir, implementar y evaluar una política de comunicación y divulgación de la ciencia, la tecnología y la innovación productiva, en el marco del Ministerio.

3. Coordinar las acciones de comunicación, promoción institucional y exposición pública de los funcionarios y las distintas dependencias y programas del Ministerio.

4. Coordinar acciones de divulgación con las instituciones que conforman el Sistema Nacional de Ciencia y Tecnología.

5. Realizar actividades de promoción y difusión de la temática del registro de la propiedad intelectual emergente de investigaciones y desarrollos generados en el Sistema Nacional de Ciencia, Tecnología e Innovación Productiva.

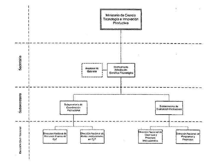
MINISTERIO DE CIENCIA, TECNOLOGIA E INNOVACION PRODUCTIVA

SECRETARIA DE ARTICULACION CIENTIFICO - TECNOLOGICA

SUBSECRETARIA DE COORDINACION INSTITUCIONAL

DIRECCION NACIONAL DE RECURSOS FISICOS DE CIENCIA Y TECNOLOGIA

RESPONSABILIDAD PRIMARIA

Diseñar, promover, coordinar, y gestionar los recursos físicos comunes para el desarrollo del Sist. Nac. de Ciencia, Tecnología e Innovación Productiva;

ACCIONES

1. Diseñar e implementar estrategias para promover la instalación y utilización eficiente de recursos físicos comunes para el desarrollo del Sist. Nac. de Ciencia, Tecnología e Innovación Productiva como las redes avanzadas, biblioteca electrónica, grandes equipamientos, etc.

2. Organizar y supervisar la administración y gestión de recursos físicos comunes del Sistema Nacional de Ciencia, Tecnología e Innovación Productiva.

3. Analizar, organizar y supervisar la participación de los recursos humanos de las instituciones del sistema en los consorcios de facilidades y grandes equipamientos y proyectos.

4. Confeccionar informes técnicos sobre viabilidad económico-financiera, e impacto socioeconómico y técnico-científico de inversiones en grandes proyectos interinstitucionales.

5. Elaborar informes técnicos sobre las propuestas presupuestarias de la función de ciencia y tecnología para incorporar al presupuesto nacional por parte de los organismos del Sistema Nacional de Ciencia, Tecnología e Innovación Productiva.

6. Asistir técnicamente a la jurisdicción en las negociaciones con proveedores de servicios y grandes equipamientos de uso común para el Sistema Nacional de Ciencia, Tecnología e Innovación Productiva.

7. Asistir técnicamente a la jurisdicción sobre las necesidades y efectos de las fuentes y sistemas de financiamiento en el Sistema Nacional de Ciencia, Tecnología e Innovación Productiva, para una adecuada coordinación y eficiencia en el uso de los recursos disponibles.

MINISTERIO DE CIENCIA, TECNOLOGIA E INNOVACION PRODUCTIVA

SECRETARIA DE ARTICULACION CIENTIFICO-TECNOLOGICA

SUBSECRETARIA DE COORDINACION INSTITUCIONAL

DIRECCION NACIONAL DE REDES INSTITUCIONALES EN CIENCIA Y TECNOLOGIA

RESPONSABILIDAD PRIMARIA

Elaborar las bases de las normativas y convenios que formalicen las actividades y compromisos establecidos en la actividad de coordinación interinstitucional y proveer el sustento técnico para diseñar, proponer y formalizar las iniciativas que promuevan y consoliden el funcionamiento eficiente de una red institucional de Ciencia, Tecnología e Innovación Productiva, así como la formación, desarrollo y coordinación de sus recursos humanos.

ACCIONES

1. Elaborar los documentos y normativas que formalicen las actividades y compromisos a ser establecidos en la actividad de coordinación interinstitucional.

2. Proveer el sustento técnico para diseñar e implementar las iniciativas y programas que consoliden el funcionamiento eficiente de una red institucional nacional de ciencia, tecnología e innovación.

3. Diseñar y gestionar estrategias para llevar adelante programas y acciones interinstitucionales de formación, desarrollo, coordinación y movilidad de los recursos humanos del Sistema Nacional de Ciencia, Tecnología e lnnovación Productiva.

4. Diseñar y gestionar estrategias específicas para promover el adecuado desarrollo, registro y control de activos nacionales comunes con la participación de las instituciones del sistema (Propiedad Intelectual, Patentes, Colecciones, Bases de datos, etc.).

5. Diseñar y gestionar estrategias para promover programas y acciones comunes que contribuyan a una mejora permanente en la calidad y seguridad de los laboratorios del Sistema Nacional de Ciencia, Tecnología e Innovación Productiva.

6. Asistir técnica y operativamente a los requerimientos de coordinación de acciones y programas surgidos de los consejos interinstitucionales en los que participen las organizaciones de ciencia y técnica, las organizaciones sociales, el sector público, y el sector productivo privado.

MINISTERIO DE CIENCIA, TECNOLOGIA E INNOVACION PRODUCTIVA

SECRETARIA DE ARTICULACION CIENTIFICO-TECNOLOGICA

SUBSECRETARIA DE EVALUACION INSTITUCIONAL

DIRECCION NACIONAL DE OBJETIVOS Y PROCESOS INSTITUCIONALES

RESPONSABILIDAD PRIMARIA

Asistir a la Subsecretaría en los diversos procesos de evaluación institucional de los integrantes del sector de ciencia, tecnología e innovación productiva aplicando criterios que se centren en el cumplimiento de objetivos, la obtención de resultados y la vinculación efectiva lograda con los sectores sociales y productivos.

ACCIONES

1. Conducir la realización de la evaluación institucional del sector de ciencia, tecnología e innovación productiva.

2. Analizar la correspondencia entre los objetivos institucionales y los de los planes nacionales de ciencia, tecnología e innovación.

3. Velar por la implementación de los Planes de Mejoramiento derivados de las evaluaciones.

4. Conducir la realización de las evaluaciones periódicas sobre el cumplimiento de objetivos y uso de recursos de las instituciones del sector.

5. Conducir la realización de las evaluaciones periódicas sobre los procesos institucionales y de gestión y los resultados obtenidos por parte de los organismos de promoción.

MINISTERIO DE CIENCIA, TECNOLOGIA E INNOVACION PRODUCTIVA

SECRETARIA DE ARTICULACION CIENTIFICO-TECNOLOGICA

SUBSECRETARIA DE EVALUACION INSTITUCIONAL

DIRECCION NACIONAL DE PROGRAMAS Y PROYECTOS

RESPONSABILIDAD PRIMARIA

Asistir a la Subsecretaría de Evaluación Institucional en el seguimiento y registro de los diversos proyectos y programas científicos y tecnológicos y en la evaluación del uso de los recursos suministrados.

ACCIONES

1. Gestionar un registro nacional de proyectos y de investigadores científicos y tecnólogos, personal de apoyo y becarios que revisten en instituciones oficiales o privadas.

2. Conducir la realización de evaluaciones de calidad y pertinencia de los programas y proyectos de las instituciones del sistema y de su vinculación con sectores sociales y productivos.

3. Relevar y realizar el seguimiento del uso de los fondos extrapresupuestarios originados en contratos celebrados con entidades públicas o privadas, empresas o personas físicas.

4. Evaluar el uso eficiente de los recursos físicos comunes para el desarrollo del Sist. Nac. De Ciencia, Tecnología e Innovación Productiva tales como las redes avanzadas, biblioteca electrónica, grandes equipamientos, etc., y la eventual necesidad de disponer de nuevos recursos físicos comunes.

MINISTERIO DE CIENCIA, TECNOLOGIA E INNOVACION PRODUCTIVA

AGENCIA NACIONAL DE PROMOCION CIENTIFICA Y TECNOLOGICA Y DE INNOVACION

RESPONSABILIDAD PRIMARIA

Identificar, proponer, administrar y evaluar instrumentos de promoción científica y tecnológica.

ACCIONES

1. Elaborar y proponer instrumentos promocionales.

2. Coordinar el funcionamiento de los fondos y otros instrumentos promocionales que administre.

3. Confeccionar el presupuesto y la programación anual de recursos y gastos.

4. Coordinar la elaboración de los informes y reportes periódicos que se acuerden con los organismos nacionales e internacionales de financiamiento.

5. Difundir las líneas operacionales que administre.

6. Intervenir en la aplicación del Sistema de Incentivos para el personal Docente de las Universidades Nacionales.

MINISTERIO DE CIENCIA, TECNOLOGIA E INNOVACION PRODUCTIVA

AGENCIA NACIONAL DE PROMOCION CIENTIFICA Y TECNOLOGICA Y DE INNOVACION

FONDO PARA LA INVESTIGACION CIENTIFICA Y TECNOLOGICA

RESPONSABILIDAD PRIMARIA

Financiar proyectos en las áreas de la Ciencia y la Tecnología en el marco de los planes, programas y prioridades establecidos para el sector, a través de procedimientos de evaluación estrictos, rigurosos y transparentes que aseguren la calidad, mérito y pertenencia.

ACCIONES

1. Realizar concursos públicos y abiertos de proyectos de investigación y otros programas de desarrollo científico y tecnológico en el marco del Plan Nacional Plurianual de Ciencia y Tecnología.

2. Establecer y difundir ampliamente las bases de las convocatorias y los resultados de la financiación de proyectos.

3. Implementar mecanismos de evaluación conformando órganos colegiados que, respetando la evaluación por pares, prioricen los proyectos a financiar, asegurando la transparencia en el método, la ética en el proceder y el rigor en la selección de calidad.

4. Estimular la formulación de proyectos destinados a establecer o aumentar la cooperación entre grupos de trabajo localizados en distintas zonas del país.

MINISTERIO DE CIENCIA, TECNOLOGIA E INNOVACION PRODUCTIVA

AGENCIA NACIONAL DE PROMOCION CIENTIFICA Y TECNOLOGICA Y DE INNOVACION

FONDO PARA LA INVESTIGACION CIENTIFICA Y TECNOLOGICA

DIRECCION DE SUPERVISION DE EJECUCION TECNICA

ACCIONES

1. Evaluar el grado de avance de los proyectos aprobados en las distintas convocatorias, prestando especial atención al no apartamiento del plan de trabajos acordado.

2. Supervisar el funcionamiento de las unidades administradoras (UA).

3. Controlar la entrega de Informes Técnicos de Avance anuales y de Informes Finales de los investigadores responsables.

4. Evaluar las solicitudes de autorización para la modificación de las presentaciones oportunamente aprobadas por la Agencia para su financiamiento.

5. Requerir y evaluar la documentación probatoria de avances y resultados informados.

6. Realizar auditorías técnicas y económicas a los proyectos.

MINISTERIO DE CIENCIA, TECNOLOGIA E INNOVACION PRODUCTIVA

AGENCIA NACIONAL DE PROMOCION CIENTIFICA Y TECNOLOGICA Y DE INNOVACION

FONDO TECNOLOGICO ARGENTINO

RESPONSABILIDAD PRIMARIA

Financiar proyectos de modernización tecnológica de las empresas productivas y desarrollar capacidades para prestar servicios tecnológicos al sector productivo.

ACCIONES

1. Promover la realización de proyectos de modernización tecnológica.

2. Asesorar y asistir técnicamente a los interesados en la formulación de proyectos.

3. Coordinar la evaluación técnica, económica y financiera de las solicitudes de financiamiento.

4. Administrar los recursos que se le asignen, incluidos los correspondientes a la Ley Nº 23.877 de Promoción y Fomento de la Innovación Tecnológica.

5. Difundir los mecanismos promocionales.

MINISTERIO DE CIENCIA, TECNOLOGIA E INNOVACION PRODUCTIVA

AGENCIA NACIONAL DE PROMOCION CIENTIFICA Y TECNOLOGICA Y DE INNOVACION

FONDO TECNOLOGICO ARGENTINO

DIRECCION DE SEGUIMIENTO Y EVALUACION DE PROYECTOS Y SUBSIDIOS

ACCIONES

1. Secundar a la Dirección del FONTAR en el proceso de habilitación de las Unidades de Vinculación Tecnológica según lo establecido en la Ley 23.877.

2. Asistir al FONTAR en el análisis de calidad, factibilidad, pertinencia y viabilidad técnica y económica de la propuesta y viabilidad financiera del solicitante y su proyecto.

3. Supervisar el funcionamiento de las unidades administradoras (UVT).

4. Controlar la entrega de los Informes Periódicos de desempeño de las UVT.

MINISTERIO DE CIENCIA, TECNOLOGIA E INNOVACION PRODUCTIVA

AGENCIA NACIONAL DE PROMOCION CIENTIFICA Y TECNOLOGICA Y DE INNOVACION

UNIDAD DE CONTROL DE GESTION Y ASUNTOS LEGALES

RESPONSABILIDAD PRIMARIA:

Asistir al Directorio de la Agencia Nacional de Promoción Científica y Tecnológica y de Innovación en el control de gestión de los instrumentos promocionales que organiza y administra, en el control contable y de legitimidad de los actos y procedimientos administrativos de los órganos de la Agencia, y en la elaboración de los reglamentos, actos administrativos, contratos y convenios para el cumplimiento de sus respectivas funciones.

ACCIONES

1. Procesar la información que le aporten las restantes unidades de la Agencia para el control de gestión en orden al cumplimiento de su misión promocional y ponderación de sus resultados.

2. Intervenir en los actos y procedimientos administrativos de la Agencia con fines de control contable y de legitimidad.

3. Verificar la regularidad de actos administrativos y contratos otorgados por las autoridades de aplicación de las provincias y el Gobierno Autónomo de la Ciudad de Buenos Aires de regímenes promocionales de ejecución descentralizada, que impliquen transferencias de fondos federales.

4. Participar en la elaboración de propuestas de instrumentos de promoción y sus modificaciones, así como de reglamentaciones específicas que requiera la Agencia.

5. Intervenir en la elaboración de actos administrativos, contratos y convenios inherentes a la actividad de la Agencia.

6. Convenir con entidades del sistema financiero la administración de los recursos económicos.

MINISTERIO DE CIENCIA, TECNOLOGIA E INNOVACION PRODUCTIVA

SUBSECRETARIA DE COORDINACION ADMINISTRATIVA

DIRECCION GENERAL DE PROYECTOS CON FINANCIAMIENTO EXTERNO

RESPONSABILIDAD PRIMARIA

Intervenir en la formulación de proyectos con financiamiento de organismos multilaterales de crédito y en la tramitación de su aprobación ante los organismos involucrados y, de corresponder, gestionarlos con la orientación técnica de las unidades organizativas de la Jurisdicción con competencia sustantiva en su ejecución, en especial la Agencia Nacional de Promoción Científica, Tecnológica y de Innovación.

ACCIONES

1. Intervenir en las gestiones necesarias para cumplimentar los requisitos que permitan a la Jurisdicción acceder al financiamiento internacional.

2. Orientar y coordinar con las distintas áreas de la Jurisdicción, en especial a la Agencia Nacional de Promoción Científica, Tecnológica y de Innovación, la formulación y ejecución de los proyectos con financiamiento externo en el marco de las pautas establecidas por el Gobierno Nacional y de las políticas de la Jurisdicción.

3. Canalizar el flujo de información con los organismos nacionales e internacionales vinculados con el financiamiento externo.

4. Impulsar la concentración en su ámbito de las funciones comunes a los diversos proyectos de la Jurisdicción con financiamiento internacional a efectos de alcanzar grados adecuados de integración y homogeneidad de los procesos administrativos, lograr mayor eficiencia en la utilización de los recursos que se destinan a la administración de los proyectos y mejorar las posibilidades de control interno.

MINISTERIO DE CIENCIA, TECNOLOGIA E INNOVACION PRODUCTIVA

SUBSECRETARIA DE COORDINACION ADMINISTRATIVA

DIRECCION GENERAL DE ASUNTOS JURIDICOS

RESPONSABILIDAD PRIMARIA

Asesorar y asistir en los asuntos de carácter jurídico como también representar legalmente al Ministerio de Ciencia, Tecnología e innovación Productiva en los asuntos de carácter judicial.

ACCIONES

1. Asesorar, desde el punto de vista jurídico, en la redacción de los proyectos de actos administrativos, convenios y demás instrumentos que se sometan a la consideración del Ministerio, sus Secretarías y Subsecretarías.

2. Emitir dictámenes y tramitar recursos, reclamaciones y denuncias interpuestas contra actos administrativos producidos en la Jurisdicción Ministerial.

3. Entender en la revisión y compatibilización de las medidas de legislación en ciencia, tecnología e innovación productiva originadas en otros organismos, siempre que éstas afecten temas de competencia específica del Ministerio.

4. Entender en la realización de los estudios vinculados con su especialidad, con el objeto de promover el perfeccionamiento de las disposiciones legales y reglamentarias.

5. Representar y ejercer el patrocinio letrado del Estado Nacional en todas las instancias judiciales u organismos jurisdiccionales o administrativos nacionales, provinciales y municipales, asumiendo, cuando corresponda, el carácter de parte querellante conforme el régimen legal vigente de representación judicial del Estado en que el Ministerio de Ciencia, Tecnología e Innovación Productiva deba intervenir.

6. Representar al Ministerio de Ciencia, Tecnología e Innovación Productiva ante otras autoridades oficiales, ya sean nacionales, provinciales o municipales, en toda gestión que requiera conocimientos jurídicos específicos.

7. Llevar adelante la articulación y enlace de la cartera con los servicios jurídicos de los entes descentralizados incorporados a su órbita.

8. Atender las relaciones con los letrados que ejerzan la representación del Ministerio en los juicios que se sustancien en tribunales del interior del país.

9. Coordinar las acciones y trámites que cumplimenta la Comisión de Consolidación de la Deuda Pública, en todas las causas que corresponde su intervención.

10. Supervisar todas las actividades vinculadas con la información y con la substanciación de los sumarios administrativos disciplinarios que corresponda promover en órbita de la jurisdicción ministerial.

MINISTERIO DE CIENCIA, TECNOLOGIA E INNOVACION PRODUCTIVA

SUBSECRETARIA DE COORDINACION ADMINISTRATIVA

DIRECCION GENERAL DE ADMINISTRACION

RESPONSABILIDAD PRIMARIA

Dirigir las actividades relativas a los servicios contables, económicos, financieros, presupuestarios, patrimoniales y de administración y gestión del Servicio Administrativo Financiero de la Jurisdicción y realizar las acciones relativas a la provisión de suministros, mantenimiento, protección y vigilancia del patrimonio de la Jurisdicción.

ACCIONES

1. Efectuar el proceso de ejecución del presupuesto del Servicio Administrativo Financiero del Ministerio de Ciencia, Tecnología e Innovación Productiva y asistir a las restantes áreas sustantivas en su elaboración.

2. Realizar el registro y fiscalización contable de los recursos financieros, económicos y patrimoniales del Servicio Administrativo Financiero de la Jurisdicción de acuerdo con la normativa vigente en la materia.

3. Entender en las acciones relativas a los procedimientos de adquisiciones del Servicio Administrativo Financiero de la Jurisdicción.

4. Fiscalizar las acciones relativas al registro del inventario y control de los bienes patrimoniales del Servicio Administrativo Financiero de la Jurisdicción.

5. Coordinar las actividades de apoyo administrativo a efectos de cumplimentar las demandas que requieran las distintas áreas del Servicio Administrativo Financiero de la Jurisdicción.

6. Coordinar las acciones requeridas para brindar a las diferentes áreas de la Jurisdicción tanto el almacenamiento y provisión de los insumos necesarios para su funcionamiento, como el mantenimiento, seguridad y modificaciones de infraestructura.

7. Prestar asistencia técnica y brindar asesoramiento a los programas del Servicio Administrativo Financiero de la Jurisdicción.

8. Centralizar los requerimientos de la Jurisdicción y formular el plan anual de contrataciones, tanto de elementos como de contratos de servicios destinados a cubrir las exigencias de las distintas áreas a las que se prestan servicios.

9. Elaborar la documentación relativa a los concursos o actos licitatorios que sean menester para las adquisiciones y/o ventas en general y distintos servicios a prestarse, cuya fuente de financiamiento sea el Tesoro Nacional.

10. Aplicar los sistemas implementados a cada una de las etapas de los diferentes procesos de adquisición a los efectos de dar cumplimiento a los procedimientos aprobados, garantizando así el cumplimiento de la normativa vigente.

11. Proyectar los distintos actos administrativos, verificando el cumplimiento de la normativa vigente.

12. Llevar un registro actualizado de proveedores y contratistas, que incluya las probables observaciones como así también antecedentes destacables de los mismos.

13. Prestar asistencia técnica y brindar asesoramiento a los programas de la Jurisdicción.

MINISTERIO DE CIENCIA, TECNOLOGIA E INNOVACION PRODUCTIVA

SUBSECRETARIA DE COORDINACION ADMINISTRATIVA

DIRECCION GENERAL DE ADMINISTRACION

DIRECCION DE PRESUPUESTO, CONTABILIDAD Y FINANZAS

ACCIONES

1. Centralizar y consolidar el anteproyecto de presupuesto plurianual de la Jurisdicción.

2. Calcular los recursos de las previsiones presupuestarias para la atención de los distintos programas que se determinen en las dependencias de la Jurisdicción.

3. Intervenir y asesorar en el diseño de los programas en el aspecto económico-financiero, estableciendo objetivos y metas acordes con la posibilidad de obtención de recursos presupuestarios.

4. Coordinar el control, análisis, evaluación y seguimiento de la ejecución físico-financiera del presupuesto de los programas del Servicio Administrativo Financiero.

5. Coordinar todo lo vinculado con las registraciones emergentes de la ejecución del presupuesto.

6. Coordinar y proyectar las normas legales conforme a la delegación de facultades para la realización de modificaciones presupuestarias de acuerdo a los requerimientos de la Jurisdicción.

7. Analizar la evolución en base a la ejecución de la programación presupuestaria y elaborar estudios y trabajos comparativos sobre indicadores físicos y financieros.

8. Prestar asistencia técnica y brindar asesoramiento a los programas de la Jurisdicción.

9. Llevar a cabo el registro contable de todas las erogaciones que realice la Jurisdicción.

10. Coordinar los pagos y recaudaciones efectuados por la Tesorería.

11. Diseñar y mantener actualizado el sistema propio de registración financiera en cumplimiento de los requerimientos de los órganos rectores.

12. Controlar las rendiciones de cuentas de cajas chicas, fondos permanentes y rotatorios, bienes y servicios y transferencias.

13. Mantener actualizado el sistema de normas y procedimientos para el adecuado funcionamiento de la Jurisdicción.

14. Implementar las normas y procedimientos dictados por la CONTADURIA GENERAL DE LA NACION y la TESORERIA GENERAL DE LA NACION.

15. Prestar asistencia técnica y brindar asesoramiento a los programas de la Jurisdicción.

16. Coordinar la elaboración de los cuadros de cierre para la Cuenta de Inversión del ejercicio correspondiente.

17. Coordinar las altas, bajas y modificaciones de bienes de uso, como así también todas las normas que rigen el sistema de patrimonio.

MINISTERIO DE CIENCIA, TECNOLOGIA E INNOVACION PRODUCTIVA

SUBSECRETARIA DE COORDINACION ADMINISTRATIVA

DIRECCION GENERAL DE ADMINISTRACION

DIRECCION DE INFRAESTRUCTURA Y SERVICIOS GENERALES

ACCIONES

1. Coordinar y controlar las prestaciones de los servicios tercerizados a los efectos de asegurar la operatividad y funcionamiento de las instalaciones y edificios de la Jurisdicción.

2. Ejecutar las disposiciones que dicte la DIRECCION DE RECURSOS HUMANOS en lo relativo al cumplimiento de la normativa vigente en cuanto a las medidas de seguridad que deban adoptarse en los edificios de la Jurisdicción.

3. Realizar las acciones necesarias para la refuncionalización de dependencias, y edificios efectuando asimismo el seguimiento e inspección de las obras de remodelación y mantenimiento de los diferentes edificios de la Jurisdicción.

4. Efectuar la coordinación de las tareas vinculadas con la vigilancia a fin de garantizar la seguridad de las personas y los bienes, asistiendo en el control de acceso a los diferentes edificios y en la orientación al público.

5. Proponer planes para el mejoramiento de la seguridad de los edificios y de las personas y coordinar las acciones necesarias en caso de emergencias.

6. Realizar las acciones necesarias para el mantenimiento del parque automotor de la Jurisdicción.

7. Realizar las acciones necesarias para la organización y reordenamiento de depósitos y archivos.

8. Asistir en el armado de la infraestructura de eventos y reuniones.

9. Realizar las acciones necesarias a los efectos de programar y efectuar las mudanzas que requieran las áreas.

10. Dar inicio a los procesos de contratación de los servicios generales que se tercerizan, intervenir en los mismos a través de los informes técnicos pertinentes y efectuar su seguimiento.

11. Ejecutar las acciones requeridas para el diseño de programas y proyectos de mejoramiento, ampliación, mantenimiento y modificación de la infraestructura y equipamiento necesario, para el cumplimiento de las misiones de las distintas áreas de la Jurisdicción.

MINISTERIO DE CIENCIA, TECNOLOGIA E INNOVACION PRODUCTIVA

SUBSECRETARIA DE COORDINACION ADMINISTRATIVA

DIRECCION DE SISTEMAS

RESPONSABILIDAD PRIMARIA

Proponer las políticas de las tecnologías de la información, los sistemas de información y las tecnologías asociadas, en la jurisdicción, entendiendo en la formulación, implementación y seguimiento de dichas políticas.

ACCIONES

1. Ejecutar las acciones requeridas para el diseño de programas y proyectos de mejoramiento, ampliación, mantenimiento y modificación de los sistemas necesarios para el cumplimiento de las misiones de las distintas áreas del Ministerio de Ciencia, Tecnología e Innovación Productiva y elaborar el plan de acción anual.

2. Articular las relaciones con las demás direcciones de la jurisdicción en los temas de su competencia, con el fin de coordinar y potenciar los distintos esfuerzos tendientes a optimizar un mejor aprovechamiento de las nuevas Tecnologías de Información y las Comunicaciones.

3. Intervenir en la verificación del cumplimiento de las normas legales y de las políticas y estándares técnicos establecidos por la Secretaría de la Gestión Pública en el organismo.

4. Supervisar todos los aspectos relativos a la seguridad de los sistemas informáticos y de comunicaciones del organismo, incluyendo el establecimiento de planes de contingencia para los sistemas críticos, controlando periódicamente su funcionamiento.

5. Intervenir en el desarrollo de todas las actividades vinculadas al uso de las Tecnologías de la Información y las Comunicaciones en el organismo.

6. Tomar intervención en todos los procesos de incorporación, modificación o eliminación de Tecnologías de la Información y las Comunicaciones en el organismo.

7. Asesorar en el accionar, el desarrollo e implementación de los sistemas informáticos y de comunicaciones y las condiciones de seguridad de los mismos en los organismos descentralizados de la Jurisdicción.

MINISTERIO DE CIENCIA, TECNOLOGIA E INNOVACION PRODUCTIVA

SUBSECRETARIA DE COORDINACION ADMINISTRATIVA

DIRECCION DE DESPACHO Y MESA DE ENTRADAS

RESPONSABILIDAD PRIMARIA

Llevar el despacho de la documentación administrativa de la Jurisdicción, cumpliendo y haciendo cumplir las normas relativas a procedimientos administrativos. Asegurar la recepción y salida de las actuaciones y efectuar su seguimiento.

ACCIONES:

1. Asegurar el resguardo de los actos administrativos de la Jurisdicción, la recepción y salida de la documentación administrativa proveniente de otras jurisdicciones ministeriales o entes descentralizados o dirigidas a los mismos, recibir y despachar la documentación administrativa, llevar el despacho del Señor Ministro y Señor Subsecretario de Coordinación Administrativa y efectuar el seguimiento de los trámites administrativos de la Jurisdicción, cumpliendo y haciendo cumplir las normas relativas a procedimientos administrativos y asignar la responsabilidad primaria a las distintas unidades del Ministerio.

2. Efectuar la recepción, registro, tramitación y salida de expedientes, proyectos de leyes, decretos y toda otra documentación que debe ser considerada por el Ministerio, guardando los pertinentes recaudos normativos.

3. Coordinar la entrada, salida y giro de documentación a distintas unidades, llevando los registros correspondientes y controlando el cumplimiento de los plazos de tramitación y firmas de las autoridades correspondientes a los proyectos normativos.

4. Coordinar el sistema de información al público incluyendo el acceso de los interesados a los trámites y actuaciones, de acuerdo a las normas de procedimientos administrativos.

5. Efectuar el registro, protocolización y guarda de resoluciones, disposiciones y demás actos administrativos de la Jurisdicción y efectuar las notificaciones y comunicaciones correspondientes.

6. Formular criterios y procedimientos para la digitalización de los actos administrativos del Ministerio, relevar y procesar los actos administrativos a digitalizar. Archivar y guardar los documentos digitalizados.

7. Llevar el despacho del Señor Ministro y del Señor Subsecretario de Coordinación Administrativa.

8. Intervenir en la legalización de documentos públicos de la Jurisdicción.

MINISTERIO DE CIENCIA, TECNOLOGIA E INNOVACION PRODUCTIVA

SUBSECRETARIA DE COORDINACION ADMINISTRATIVA

DIRECCION DE RECURSOS HUMANOS

RESPONSABILIDAD PRIMARIA

Entender en la administración de las políticas y en la aplicación de las normas que regulan al personal, su carrera administrativa, su capacitación y desarrollo, las relaciones laborales y la planificación y diseño organizacional, procurando mejorar los niveles de productividad y satisfacción laboral, y la calidad en la prestación de los servicios a cargo de la jurisdicción.

ACCIONES

1. Administrar los recursos humanos en el marco de las normas legales vigentes e intervenir en las designaciones, movimientos y cese del personal.

2. Asesorar y evaluar técnicamente a nivel jurisdiccional en materia de análisis de tareas, sistemas administrativos, métodos y medición de trabajo administrativo.

3. Asesorar en el diseño de proyectos y propuestas de modificación de estructuras de las dependencias de la Jurisdicción.

4. Intervenir en la gestión y aplicación del Sistema de Pasantías Educativas.

5. Brindar la información sistematizada que sirva de base para la liquidación y pago de haberes al personal de planta permanente y transitoria y pago de servicios a contratados, cualquiera sea la modalidad de prestación y financiamiento, incluyendo las pasantías educativas.

6. Coordinar la prestación del servicio médico de la Jurisdicción.

7. Coordinar y asistir técnicamente en los procesos vinculados con la aplicación del escalafón del personal de Talleres Gráficos y del Sistema Nacional de la Profesión Administrativa en materia de selección, evaluación y capacitación, monitoreando el desarrollo de la carrera administrativa del personal y acciones correctivas.

8. Mantener relaciones con las organizaciones sindicales en materia de recursos humanos.

9. Asistir técnicamente a la Delegación Jurisdiccional de la Comisión Permanente de la Carrera Administrativa (COPECA) y a la Comisión de Condiciones y Medio Ambiente del Trabajo para el Sector Público (CYMAT).

10. Asegurar la adecuada aplicación de la legislación en materia de recursos humanos y de la medicina del trabajo y de higiene y seguridad en el trabajo.

MINISTERIO DE CIENCIA, TECNOLOGIA E INNOVACION PRODUCTIVA

SUBSECRETARIA DE COORDINACION ADMINISTRATIVA

DIRECCION DEL REGISTRO DE ORGANISMOS Y ENTIDADES CIENTIFICAS Y TECNOLOGICAS

RESPONSABILIDAD PRIMARIA

Mantener actualizado el registro de los organismos y entidades científicas y tecnológicas de todo el país, en el marco del Régimen de Importaciones para Insumos destinados a Investigaciones Científico-Tecnológicas. Extender los certificados respectivos a quienes lo requieran.

Coordinar el funcionamiento administrativo de la COMISION DE FISCALIZACION Y SEGUIMIENTO.

ACCIONES

1. Llevar el registro de los organismos y entidades científicas y tecnológicas de todo el país, en el marco de la Ley Nº 25.613, analizando previamente el cumplimiento de la totalidad de los requisitos establecidos para ello en la normativa vigente, y llevar a cabo el control del mantenimiento de los mismos.

2. Incorporar en el registro toda la información relacionada con los aspectos institucionales, societarios, impositivos, aduaneros, entre otros, de los organismos y entidades científicas y tecnológicas que deseen inscribirse, analizando minuciosamente la documentación respectiva y procurando la actualización de la misma en caso de haberse modificado las condiciones iniciales.

3. Entender en la tramitación de las solicitudes de inscripción, emisión de certificados, rehabilitación, sanciones, reclamos y objeciones efectuadas, —desde el inicio hasta la finalización de los mismos, emitiendo los actos administrativos respectivos—; así como también en todo otro acto necesario para el normal desempeño del registro, con excepción de los recursos jerárquicos, los cuales serán resueltos por el órgano superior.

4. Organizar y dirigir la realización de auditorías de contralor de destino y despacho a plaza de los bienes importados en el marco de su competencia, a través del accionar de la COMISION DE FISCALIZACION Y SEGUIMIENTO. Todo ello de acuerdo a las facultades otorgadas en la Ley Nº 25.613.

5. Establecer el régimen de sanciones y efectuar su aplicación en el caso de infracciones al régimen, de acuerdo a lo dispuesto en la Ley Nº 25.613.

6. Propiciar la creación, modificación y/o actualización de las normas relacionadas con la aplicación del régimen dispuesto en la Ley Nº 25.613.

7. Entender en la caducidad de exenciones otorgadas y proponer la formulación de las denuncias y/o la aplicación de las sanciones que pudieran corresponder.

Scroll hacia arriba